How to submit an application to CIHR’s Canada Graduate Scholarships Doctoral Program (CGS D)
Long description
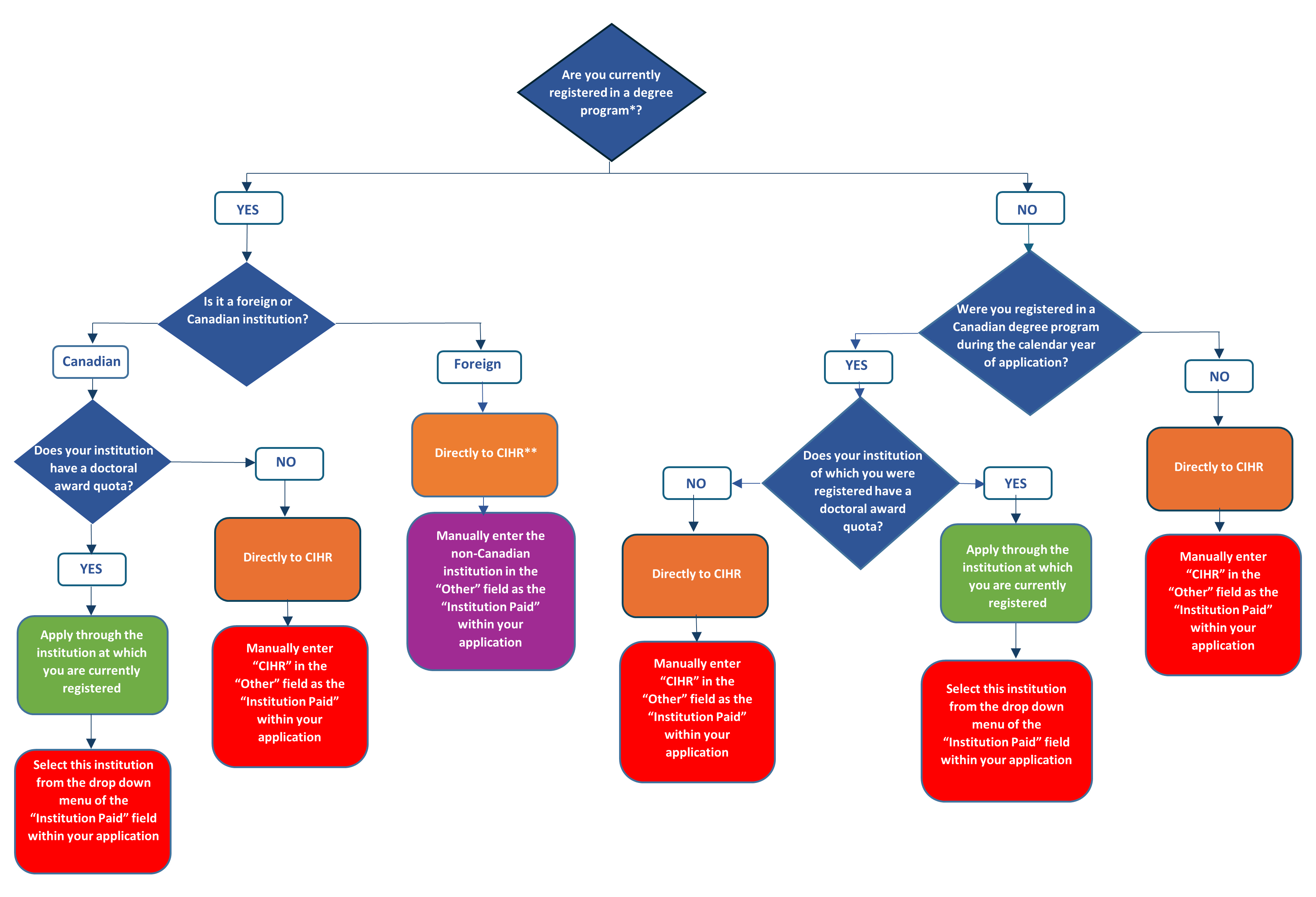
Title: “How to submit an application to CIHR’s Canada Graduate Scholarships Doctoral Program (CGS D)”
Top of chart begins Q: “Are you currently registered in a degree programFootnote *?”. Note a degree program is defined as a prescribed set of courses and accompanying requirements that lead to a degree.
If “No” to currently registered in a degree program, then Q: “Were you registered in a Canadian degree program during the calendar year of application?”
If “No”, then “Directly CIHR”.
If “Directly to CIHR”, then “Manually enter “CIHR” in the “Other” field as the “Institution Paid” within your application”.
If “Yes”, then Q: “Does the institution at which you were registered have a doctoral award quota?”
If “Yes” to institution has a doctoral award quota, then “Apply through the institution at which you were registered”.
If “Apply through the institution at which you were registered”, then “Select this institution from the drop down menu of the “Institution Paid” field within your application”.
If “No” to institution has a doctoral award quota, then “Directly to CIHRFootnote **”.
If “Directly to CIHR”, then “Manually enter “CIHR” in the “Other” field as the “Institution Paid” within your application”.
If “Yes” to currently registered in a degree program, then Q: “Is it a foreign or Canadian institution?”
If “Foreign”, then “Directly to CIHR*”. Note for students who are pursuing a doctoral degree in a health-related field abroad, applicants must apply to the CIHR Doctoral Foreign Study Award (DFSA) competition. These applicants must manually enter the non-Canadian institution in the “Other” field under “Institution Paid”.
If “Directly CIHR”, then “Manually enter “CIHR” in the “Other” field as the “Institution Paid” within your application”.
If “Canadian”, then Q: “Does your institution have a doctoral award quota?”
If “Yes” to institution has a quota, then “Apply through the institution at which you are currently registered”.
If “Apply through the institution at which you are currently registered” then, “Select this institution from the drop down menu of the “Institution Paid” field of your application”.
If “No” to institution has a doctoral award quota, then “Apply directly to CIHR”.
If “Apply directly to CIHR” then “Manually enter “CIHR” in the “Other” field as the “Institution Paid” within your application”.
Table Description
The above text is also represented here:
| Applicant’s status at time of application | Where to submit application |
|---|---|
|
Currently registered in a degree program at a Canadian institution with a doctoral award quota. Note: This includes applicants on an approved leave of absence from a Canadian institution with a doctoral award quote. |
The Canadian institution at which the applicant is registered. |
| Currently registered concurrently at a Canadian institution with a doctoral award quota and at a foreign post-secondary institution (e.g., in a cotutelle) | The Canadian institution at which the applicant is currently registered. |
| Not currently registered in a degree program but was registered at any other time during the calendar year of application in a degree program at a Canadian institution with a doctoral award quota. | The Canadian institution at which the applicant is currently registered. |
| Currently registered in a degree program at a Canadian institution without a doctoral award quota. | Directly to CIHR |
|
Currently registered in a degree program at a foreign institution. Note: If pursuing a doctoral degree in a health-related field abroad, applicants must apply to the CIHR Doctoral Foreign Study Award (DFSA) competition. |
Directly to CIHR |
| Not currently registered in a degree program at any time during the calendar year of application in a degree program at a Canadian institution. | Directly to CIHR |
| Not currently registered in a degree program but was registered at any other time during the calendar year of application in a degree program at a Canadian institution without a doctoral award quota. | Directly to CIHR. |
- Date modified: